面临疫情状况,旅游业受到严重打击,不过你或许并不清楚,从中央一直到地方,实实在在的扶持政策正紧密地落地实施,景区开放的数量已经突破了1300家,这背后是一场涉及数千万人饭碗的经济保卫战。
政策东风为何来得如此猛烈
经济所获旅游业的贡献,远远超出普通人所能想象的程度。在2019年之时,旅游业对于GDP的综合贡献,高达10.94万亿元之多。其直接以及间接带来就业的人口,近乎达到8000万。2020年初出现的疫情,致使这个规模庞大的产业,瞬间陷入冰封状态,春节黄金周的相关数据几乎归零。一季度出现的损失,并非单纯的数字体现,而是无数导游、酒店员工、景区商贩所面临的生存压力。
更严峻的挑战存在于时间窗口,业内原本预估有2至3个月的恢复期,然而3月之后境外疫情爆发,输入性风险使复苏的节奏再度被打乱,旅游业属于劳动密集型产业,停摆一日便表明数百万的从业者没有收入,政策制定者明白,一定要在产业链断裂之前注入流动性,保住市场主体便是保住就业底盘。
国家层面打出政策组合拳
在2月初的时候,文化和旅游部便率先展开行动,发布了通知,暂时退出全国旅行社八成的旅游服务质量保证金,预估动用的资金超过80亿元,尽管这笔钱需要在两年内进行补交,然而对于现金流已经枯竭的旅行社而言,这是实实在在能救命的钱,全国4万多家旅行社借此得以勉强支付员工工资以及房租。
四大类因疫情受较大影响企业的2020年度亏损最长结转年限自5年被延至8年之举,变相减轻了当期税负压力,意味着企业未来盈利时可抵扣更多所得税,此乃财政部与税务总局配合同样及时之处的结果。与此同时,金融支持政策相应并进,倡导各银行不抽贷 ,亦不压贷,更不断贷。
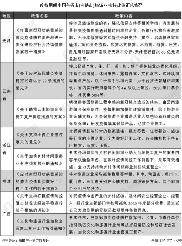
地方政策各有高招亮点
海南省展现出的反应速度,着实让人记忆深刻。海南身为国际旅游岛,先后公布振兴旅游业的三十条行动举措,在2020年至2021年期间,财政、金融以及用地保障各个方面都实现了全面覆盖。三亚市更是特意拨出1亿元专项资金用以稳定旅游市场,针对不进行裁员的旅游企业给予稳岗返还,这样的举措在全国范围内堪称为力度较大的。
更加注重长远布局的是山东省,在推出20条帮扶举措之际,同步发布精品旅游景区建设三年行动方案,济南、青岛等地针对A级景区升级改造给予最高200万元补助,鼓励景区于淡季修炼内功,这种既救急又谋远的思路,使得旅游企业看到了希望。
真金白银直接补助企业
浙江省的举措最为果断,从省级文化以及旅游发展专项资金里经由紧急情形进行调剂,拿出1亿元,将其用作纾困帮扶的专项资金,着重对旅行社、星级饭店、A级景区以及其他市场主体予以补助,其中资金申请的步骤也呈现出大幅的简化态势,最快在一周的时间便能够实现到账,而这1亿元的背后则是数千家中小旅游企业处于生死时速的艰难状况。
针对北京市而言,其投入规模呈现出更为庞大的态势,财政直接从中拿出3.45亿元,用以针对旅行社、星级酒店以及乡村民宿等业态展开补助行动。怀柔区有一位民宿经营者张大姐告知我,她成功获取了将近5万元的补助金额,此金额恰好足以用来支付两个月的房租费用。像这样一种精准滴灌样式的救助方式,切实实现了对成千上万个家庭收入来源的有效保住。
冰雪旅游获得特别关照
吉林省所施行的,具备着较强指向性的扶持政策,鉴于其自身作为冰雪旅游大省这一情况,针对那些受到疫情冲击颇为严重的滑雪场,给予额度可高达200万元的一次性补助,同时,冰雪旅游景区也能够获取到额度最高为80万元的补助。北大湖滑雪场,借用这笔资金,对缆车以及雪道进行了维护,由此为后续恢复正常营业,做好了相应准备。
黑龙江也毫不示弱,亚布力滑雪旅游度假区有多家雪场,它们除了得到财政补助外,还享受到了电费降价政策,每度电降低了0.1元,一个雪季下来能够省下几十万元,这些看似细微的支持,在特殊时期却能够决定企业的生死存亡。
恢复开放数据传递积极信号
携程所拥有的数据,能让人略微产生一些欣慰之感。截止到3月16日,在全国范围之内,超过1300家具备颇高知名度的景区,实现了恢复开放这一情况,其中5A级景区的数量超过了100家。杭州西湖、南京夫子庙等属于开放式的景区,率先展开了迎接游客的行动,尽管游客的数量仅仅为往年的十分之一,不过这起码标志着重新启动的开端。景区的相关工作人员说道,当看到第一个游客通过扫码从而进入园区之时,许多人的眼眶都变红了。
可恢复的进程依旧漫长,专家预估即便处于乐观情形下,2020年旅游的人次也会降低20%以上,而入境旅游更是凄惨地下跌了三成,好在政策仍在加大力度,各地的文旅局长甚至亲自出马进行直播带货,通过各种各样的方式去唤醒市场,活下去,接着活得更为出色,成为整个行业共同的信念。
注视于此,你认为由政府径直对旅游企业发放资金予以补贴,这会是施行救急最为有效的途径吗?欢迎于评论区去谈论你自身的看法,要是觉得文中表述具备价值请记得点赞且分享从而让更多的人得以看见。









