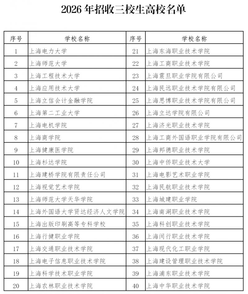
2026年,上海专为三校生设置的高考政策已然发布,这一政策和每一位中职毕业学生的升学机遇相关联,报名的条件、考试的安排以及录取的规则都有着明确的规定,稍微有一点不注意,就极有可能错失进入大学的机会。
谁有资格参加考试
报考者必须是在二零二六年上海普通高考进行网上报名之际勾选了“三校生”高考选项的考生才能够填报志愿,此项规定表明未曾提前勾选的考生不能参与此次招生,考生务必要核对报名信息确认单。
已报名参与2026年全国统一高考的考生无可再去参加本次考试,假若考生是被专科自主招生录取的三校生,那么其同样是不具备报考资格的,并且每个考生仅能够去选择一条升学路径。
考试科目和时间安排
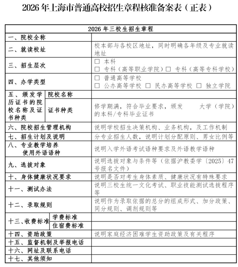
5月9日至10日进行统一文化考试,考语文、数学、外语这三科。职业技能测试由第一志愿院校组织,考两科,关于具体内容和时间需查看各校招生章程。
必须所有考生前去参加这两部分考试,只有五科成绩都全才可以作投档录取,倘若缺乏任何一组的成绩就会被废弃录取资格,考生得事先去确认两场考试皆参与。
志愿填报怎么操作
时间为4月17日至18日的网上填报志愿,需通过“上海招考热线”网站来操作。在4月16日15点到20点这个时段,市教育考试院以及各招生院校,会在“上海招考热线”和“东方网”接受网上咨询。
作为其他院校录取时参考的可属第一志愿院校的职业技能测试成绩。对于艺术类考生而言,若未被艺术类专业录取,且文化课成绩达到非艺术类分数线,那么能够按非艺术类专业志愿投档。
成绩查询和分数线
5月18日,会公布统一文化考试成绩,以及最低录取文化控制分数线,该分数线不低于100分。考生能够登录“上海招考热线”去查询成绩,不会提供纸质成绩单。
那些获得加分的考生名单,必须要在区考试机构以及毕业学校的网站上予以昭示公示,为期5个工作日且是连续计足的。而最低录取文化控制分数线呢,是由市教育考试院基于语文、数学、外语这三科的成绩来进行统合划定的。
录取流程和征求志愿
市教委领导之下,录取工作由市教育考试院来组织实施。“3+2”五科总分从高到低择优录取为原则,倘若学校自定录取标准,那么须提前向社会公布。
在第一志愿录取完毕之后,第二志愿录取也已结束,然而却依旧尚未达成招生计划的院校,就会朝着线上那些未被成功录取的考生去征询志愿。在5月23日的时候,能够登录“上海招考热线”去查看缺额的状况,5月25日上午9点开始到下午16点这个时间段来填报征求志愿。
体检要求和注意事项
各个学校依据自身办学得以具备的条件以及专业方面的所需要求,提出关于体检的补充既定规则,在事先的情况下向社会予以公布,这些拟定的规定是以《普通高等学校招生体检工作指导意见》作为基础支撑的,考生需要仔仔细细地去阅读目标院校所制定的招生章程。
3月31日,体育类专业统考成绩已然得以公布,考生能够登录官网展开查询。若有需要纸质成绩证明的情况,自4月10日起,可登录“一网通办”进行申请。
你是否确切明晰自行是否契合三校生高考的报考条件呢,欢迎于评论区留下话语,也能够将文章给予身旁有需求的中职同学。








