快递停运加价全是套路?八大公司春节寄件避坑指南
临近春节那会儿寄东西究竟会有多困难呀,朋友圈流传的停运那些通知想要判别真假极为不易,额外收取的加价费用的确令人心疼不已,更为担忧的是年货寄出后弄丢进而致使事情被耽搁。就在今儿个要将各个快递公司关于春节的安排详细透彻地讲明白,涵盖从停运具体时间一直到隐藏的收费情况,从寄件所需要的技巧一直到避免踩坑的指南,助力你节省下不必要花费的钱同时还能够准时收到货物。
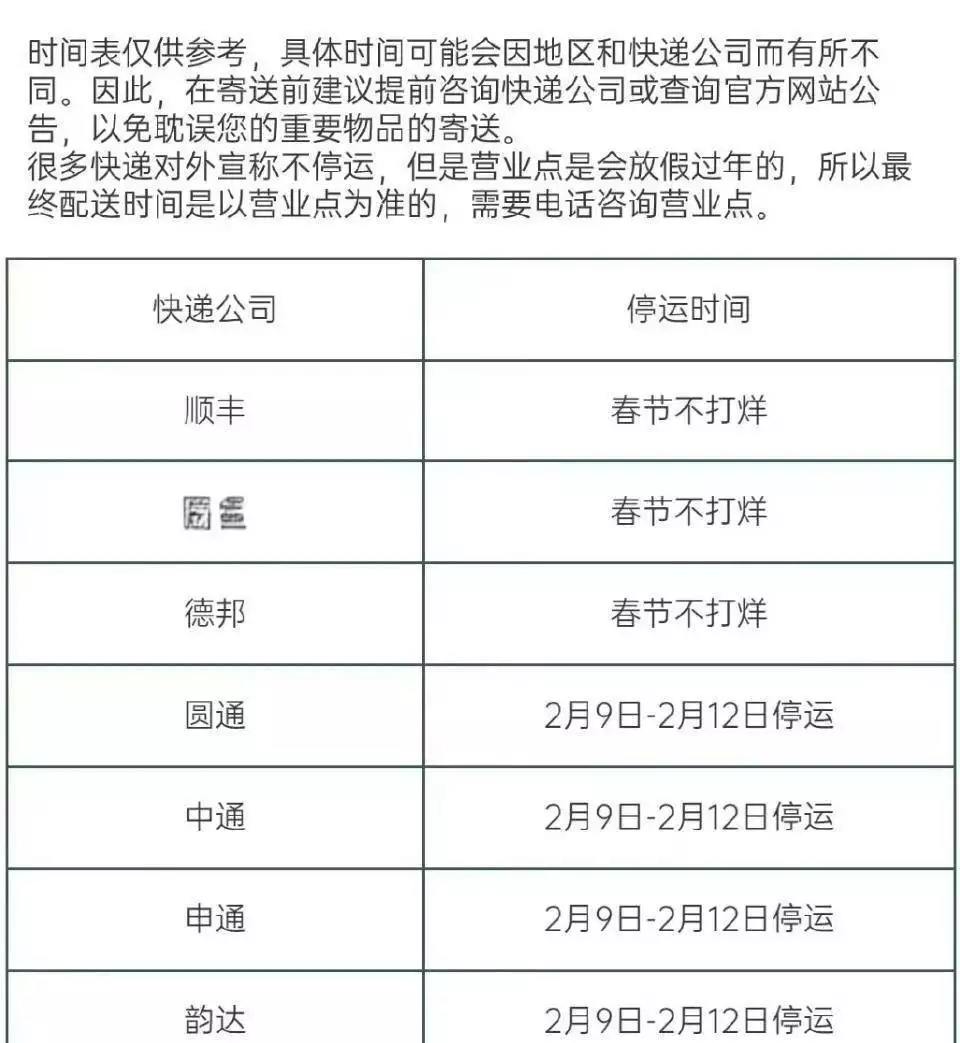
停运时间暗藏玄机
确凿发布官方放假通知的是韵达快运与百世快运,韵达快运自2月12日开始停止运营,至2月23日,而百世快运在2月11日便已开始放假。然而此情形主要是针对大件物流而言,小包裹的情况需要视具体网点的状况来确定。上周杭州的张先生寄家电时赶上了百世快运的末班车,要是再晚两天的话就只能去找其他公司了。
极具困扰性的是,加盟制快递的停运时间,圆通极兔虽宣称不关门停业,然而加盟网点具备自主决定权,譬如广州某个网点的负责人私底下讲,他们计划在2月8日那一天就停止收件,从而促使外地员工能够提前返乡,像这样的暗中操作使得消费者根本无法防备,就如同去年成都的李女士,就因为此而损失了一箱腊肉。
加价规则套路多
顺丰所收的资源调节费是分作两档来收取的,在1月19日直至除夕这段时间里,针对大件是要额外加价的,而在春节期间,所有包裹都是要加价的。身处北京朝阳区的王先生进行了一番计算。他要寄20公斤重量的行李回到老家,在春节期间寄这件行李要比平常的时候多花费30块钱。京东物流的加价方式更为隐蔽,特快重货乃是按照公斤来计算加价的,月结客户还需要单独去商谈价格。
赵女士在上海浦东新区,发现通达系说是表面不加价,然而隐藏费用却挺多。她寄东西到浙江,年前最后那几天相关网点要收二十元春节服务费,并且还没有发票。中通韵达的网点称这是给值班快递员的补贴,既不打收据,也不接受投诉。
生鲜特产风险最大
春节期间,冷链运输是最不靠谱的,即便标注了冷链,然而很多中转站并没有冷藏设备,哈尔滨的刘先生所寄的三文鱼,在中转站放置了两天,收货时已然发臭了,当下只有顺丰以及京东的部分线路开通了春节冷链专线,其他公司基本都暂停了。
各类水果当作过年货物最好别去凑那种热闹。烟台樱桃生意的商户陈老板讲,今年2月5日往后的订单都不敢去接手,在路途上最少得走上4天时间,收到时水果肯定是坏掉的喽,此人建议各位选购鲜果做年货客户改成寄干货或者加工制作的副食品,确实非得要生鲜水果话那么去选定寄顺丰特快的服务方式,但是那样运费比水果的价格还高昂许多,各位选购的时候请慎之又慎。
乡镇网点情况更糟
即便中国邮政宣称全年无休,然而乡镇网点存在着关门的可能性河北某村邮站工作人员表明 他们在腊月二十八的时候就放假了 一直等到初八才会开门 在放假期间包裹全堆积在县城之中 villagers需凭借自己的力量跑十几里路去取件 众多人只好等到年后才得以拿到年货。
地处偏远之地的物流时效更不容易得到保障,有来自新疆喀什的买家反馈,在春节之前下单的包裹于乌鲁木齐中转站停留了9日之久,其物流信息始终未曾更新,客服给出解释称是天气以及人力这两方面的缘由,然而具体究竟何时能够送达此包裹,只能等待通知。
商家发货全靠忽悠
直播间当中,卖家嘴上完全应允能够发货,可实际上也许调转方向就去寻觅价格低廉的快递。杭州四季青服装市场的档主讲,当下批发商都争抢着发顺丰京东,原因在于通达系有可能在半路上停止运营。有一位从事坚果生意的朋友更为凄惨,找了一家规模较小的快递,结果年货被困在网点以至于无法派送出去。
淘宝店主林女士提醒说,退货换货可要计算好时间,在2月8日之后的退货件最好别去发送,倘若快递停止了,买家收不到货物,系统可是会自动确认收货的,她给出建议,年后初十再去处理退货,虽然速度略显缓慢,但是起码不会出现丢件的情况。
实用寄件时间表
综合考量各家快递的情形,2月5日是一个界限。在这天之前进行寄件,基本上能够保证在除夕之前物品到达、偏远一些的地区则还需要提前至2月1日才能够到货落地。若是同城范围内急需寄送快递的情况,那么可以拖延到2月8日、但势必要针对性选择同城即时速递的方式才行得住脚。而针对跨省进行寄件的行为,最稳妥踏实放心选择依旧是顺丰以及京东这俩牌子,只不过花钱财之时要多支出些许以换取心中一种安定的感觉。
核实官方公告是最最可靠的做法。中国邮政存在11183热线这一渠道。顺丰App是能够用来查询各个站点营业时间的数据平台。一定不要轻信卖家所做出的口说的承诺。有一位身处山东地域当中的网友只因轻易相信卖家所称可发货之事。最终就导致年货在网点放置了长达半个月之久。最后陷入投诉无门的艰难困境之中。当下即刻拿起手机去查询你所打算使用的快递相关详情。这样还能够来得及去调整寄件计划。
你们家的年货都给寄出去了没?有没有碰到过快递停止运营或者提高价格这种闹心事儿?快来评论区分享你寄货物的经历呀,点赞数最高的三位可获得快递公司优惠券哦!倘若认为这一篇文章有实则效用,请赶忙转发给那些仍在为寄年货而发愁的友人吧~。




