于每年10月举行的成人高考,是广东众多上班族,以及往届生提升学历最为直接的通道。一旦错过此次机会,那就得再等上一年,然而2026年的报考时间窗口极有可能仅有不到一周,唯有提前做好准备,方可避免陷入手忙脚乱的状况。
报名时间只有五天
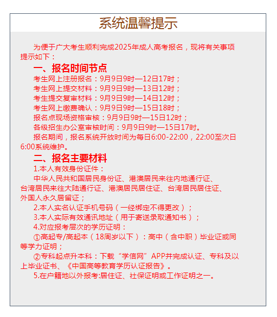
依据近三年广东成人高考的规律,2026年的报名时间有着极大的可能性被确定在9月9日至14日。这五天属于决定你能不能参加考试的关键时期,系统开放的时间是每天9点到18点,周末一般也是正常开展工作。
提议考生预先于手机日历之中设置提醒,且于9月初每日登录广东省教育考试院的官网去查看最新的公告,倘若一旦错失这个时间窗口,便不存在任何补报的机会,只能等待至2027年。
官方报名入口唯一指定
须由所有考生,借助广东省教育考试院官网即网址为http://www.eeagd.edu.cn/cr 之处,从而得以进入报名系统。切莫轻信于搜索引擎里,存在着花钱代报名有关之广告,因为那些之中大部分属于诈骗网站。
当首次踏入系统之后,提议先进行截图操作,以此来留存当下页面。在进行个人信息填写之际,身份证号码以及手机号码务必是真实且有效的,这是由于这些信息会径直被运用到学籍注册以及毕业审核方面,一旦造假便会致使录取资格被取消。
学历门槛必须达标
要报考专科层次,那一定得有高中毕业证,或者中专毕业证,又或者是具有同等学力的证明才行,而要是报考本科的话,那就必须持有大专学历证书。到了2026年的时候,审核会变得更加严格,在学信网上没办法查到的学历是不会予以通过的。
医学类专业存在额外门槛,举例来说,报考护理学需持有执业护士证书,报考临床医学要具备执业助理医师资格证,若是你并非相关工作者,建议避开这些专业,不然现场审核极难通过。
费用明细提前准备
前来报名之际,是需要去缴交那一百一十一元的入学考试费用的,此笔费用只要一经支付,不论究竟参不参加考试,都是决然不会予以退还的。在进行缴费操作之前要详尽核对报考层次以及专业代码,倘若填错了再去修改可是极为麻烦得很呢。
对于院校学费情形而言,公办学校通常是每学年处于两千五百到三千五百元的范围,民办学校则会更贵一点。举例来说,广东工业大学在二零二五年时文史类专业的学费是每年三千元,对此标准在二零二六年预计不会出现太大的变动。
报名流程分六步走
先要打开官网,接着找到“报名报考”栏目,随后点击“学生端入口”去注册账号,再填写个人信息以及志愿。注册的时候,建议使用主流浏览器,以防出现兼容性问题。
第四步,要进行绑定手机的操作,并且要在微信小程序“广东省教育考试院”里采集照片,而这个照片会被用于准考证以及毕业证。第五步,需等待审核,审核通过后要马上缴费。要是审核没有通过,那就得携带身份证原件前往指定的区招办实施现场确认。
考试简单但毕业要花时间
语文,还有数学以及英语这三科,是广东成考所考科目,每科分值为150分,三科总分一共是450分。就拿2025年来说,专升本理工类的最低录取线大概只有100分,对于25岁以上的考生而言,还可再加20分。
虽说入学并非难事,且较轻松,然而毕业却得修满长达2.5年的学分。每每一个学期,都得通过上网课,完成作业,以及参加期末考试等方式来获取学分。要是常常加班,以至于没有时间学习,那么建议认真慎重地加以思量考虑,毕竟一旦学分不足就将无法拿到毕业证。
计划报考哪一个专业呀,当下已开启复习态势了吗,欢迎于评论区域留言予以分享,通过点赞促使更多参与考试的朋友瞧见这一篇文章。



