4月1日起,全国交通执法系统实行全面联网运行,我于小区门口亲眼目睹交警调试新设备,工作人员表示这批设备拍下的画面可实时传回后台,这也就意味着,从城市主干道直至乡镇小路,从医院门口延伸至高速服务区,但凡开车稍有疏忽均会被记录。
320万套抓拍设备已覆盖全国
公安部交管局所呈现的数据表明,全国存在约320万套具备4K高清以及AI识别抓拍功能,且已达成互联互通的仪器设备。这一批仪器不单纯安置于红绿灯设立地点,还延展开来至小区对外通道口、医院周边区域、隧道以及服务区。有一名从事物流运输的司机向我讲诉,他在行驶于高速公路期间发觉,区间测速的密集程度显著提高,差不多每隔几公里便能够看到相关设备。
过去不易被留意到的监管空白区域如今全都给涵盖了,像小区门口的临时停车处,医院周边的上下客地点,乡镇道路的岔道口,均处于监控范畴之内,设备自4月1日起正式开始启用,所有的记录实时传回到后台,执法已不是局部性的整治,而是全时段的常态管理。
雨夜深色膜都挡不住AI识别
后台的工作人员,朝着我这儿,展示过一段示例视频。哪怕是在雨夜的时候,车辆内部有没有系安全带,驾驶人有没有低头去看手机,那个画面,仍旧是拍摄得清晰明了的。这样一种穿透式的识别,直接就让夜里看不清楚、贴上深色膜就以为没事的那种侥幸心理,彻底地失效。
当前的抓拍装置不但能够看清动作,而且还能够判断行为是不是持续。比如说驾驶人脑袋低下看手机超出几秒,系统就会自动判定成分心驾驶。违规的证据相较于过去更为明确,申诉的难度也更大。技术进行升级以后,以往依靠小聪明躲避过去的行为,如今基本没有空子可以钻了。
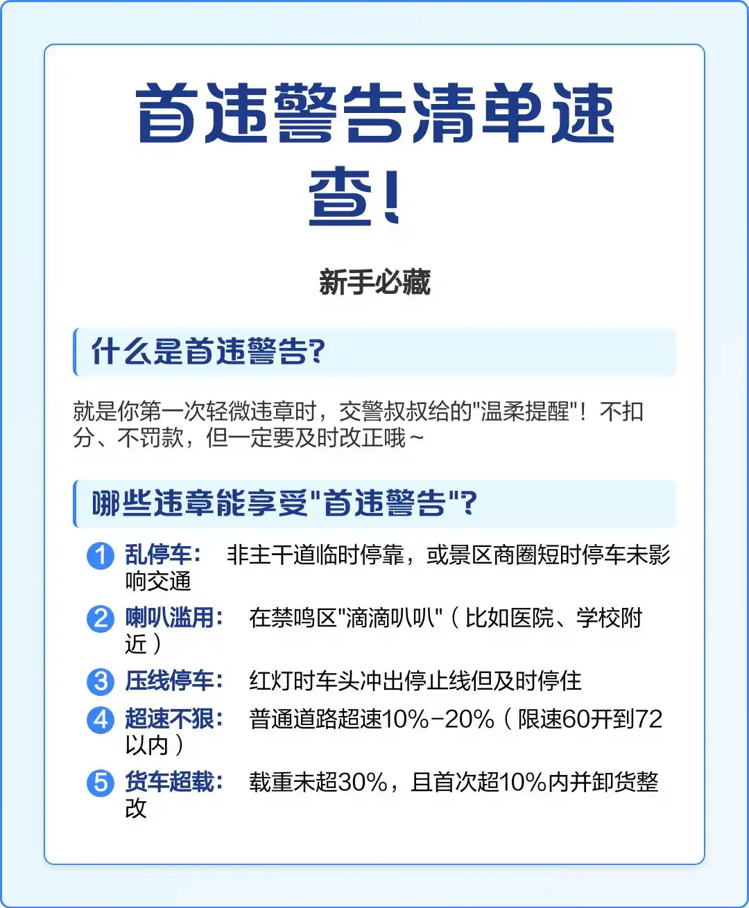
新版记分规则轻微警告严重从严
记分的架构被调整成了五档,分别是12分、9分、6分、3分以及1分。超速在10%以内的情况,仅仅给予警告,既不罚款,也不进行记分。然而像是闯红灯、占用应急车道这类严重违法情形,在全国范围内统一是以6分或者9分作为起步,不再存在地域方面的差别。有很多车主容易忽视一个方面的细节:在一个自然年度当中,小客车仅仅拥有两次首违警告以及两次学法教育警告。
这表明,轻微行为所具有的容错的宽裕范围是极为有限的。像频繁压线这种惯常性犯规行为或者偶尔超速这种情况,会快速连续积累记分。以往,在不一样的各个城市之中,违法处理的标准是存在差异的,然而现今,在全国范围内是统一的,并不存在可以心存侥幸的余地。对处罚规范而言,更加着重的是严重情形要从严处置,轻微行为在给定机会的情况下,一旦次数被用完之后,同样是要进行扣分以及罚款的。
分心驾驶和后排安全带最容易被忽略
有一回,我在等红灯之际,顺手回复了一条信息,过后思索 ,倘若于新系统的状况下被抓拍到 ,那便是违法。新版的抓拍会记录在行驶过程里接打电话 、刷视频 、操作导航等行为 ,在高速路上更是要记9分。为了躲开这种情形 ,我给车子安装了稳定的手机支架 ,还把导航语音调高 ,尽可能全程都不触碰手机。
还存在一类比较容易出现的行为是没有系安全带,特别是在后排位置。有一回带着朋友外出,他坐在后排顺手把安全带拉出来了,然而并没有真正扣上。当下主驾驶位没系安全带会被记一分,乘客没系安全带同样会遭遇罚款情况。携带孩子出行更需要留意,四岁以下的孩子必须配备安全座椅,十二岁以下的孩子不能够坐在副驾驶位置。在车子还没有启动之前要先确认所有人员都系好了安全带,我坚持这个习惯已经很长时间了。
区间测速让忽快忽慢彻底失效
对超速的管理变得越发严谨起来,在区间测速普及以后,依靠急刹车躲避抓拍的形式全然没有作用,去年我驾驶车辆进行长途行驶的时候,将车速稳定于限速数值往下5%至8%的范围之间,这样做不但能够省油而且还很安全,闯红灯以及抢黄灯依旧是受到严格管理的重点内容,在城市路口特别需要提前降低车速,不要猛地一脚油门硬冲过去。
连续压实线,在导流线上进行变道,没有按照导向车道行驶,此类情况也常常出现在陌生的道路之上。上次去外地自驾的时候,由于我根本看不清路牌,所以只能被迫提前进行并线。在经历了那次事情过后,我逐渐形成一种习惯:每当临近路口的时候,都会提前两三百米去确认车道,宁愿错过路口,也坚决不会压线强行变道。这些细节看起来虽然小,然而却能够显著地降低风险。
违法处理流程更透明也能申请复核
抓拍之后,会先历经人工进行复核,此后经由交管平台推送通知,车主能够在12123上查看证据照片,要是对处罚存有异议则可以申请复核,轻微记分也能够透过学习予以减免,我于办理违章业务之际发觉,如今的流程相较于过去清晰许多,并且每一步均有记录可供可查。
其余像不礼让行人、疲劳驾驶、超员、号牌污损这些情况,同样被归入高频监控场景之中,我有过夜间赶路时精神感到疲乏的经历,那时硬撑着行驶了十几公里,后来回想起来都觉得后怕,如今我严格遵循每3小时休息一次的规定,不再为赶时间去冒险,道路变得越来越智能,然而真正决定安全的依旧是我们自身的选择。
在你看来,于此次交通严管升级期间,哪一项规定是最易于在日常驾车之时被忽视的,欢迎于评论区分享你的所持观点,并且也能够将这篇文章转发给身旁经常开车的友人,以此来提示大家规避相关风险。









